今天是:
设为首页
|
加入收藏
学校首页
首页
部门概况
中心简介
机构设置
岗位职责
现任领导
期刊导航
管理学刊
新乡学院学报
行政科学论坛
新闻公告
新闻中心
通知公告
荣誉奖励
法律法规
出版政策
刊物规范
支部党建
支部生活
学习天地
下载中心
联系我们
刊物规范
出版政策
刊物规范
刊物规范
当前位置:
首页
>>
法律法规
>>
刊物规范
>> 正文
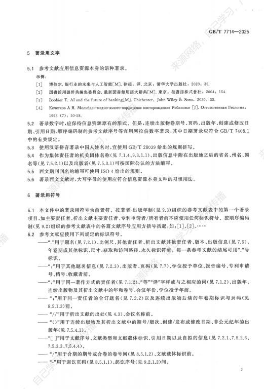
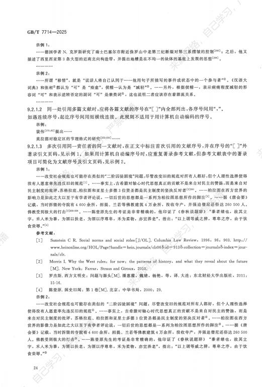
信息与文献参考文献著录规则
发布日期:2025-12-30 作者: 来源: 点击:
下一条:
期刊中心组织管理条例
关闭
新乡学院 期刊中心
地址:新乡市金穗大道东段191号新乡学院期刊中心 电话:0373-3682170 邮箱:qkzx@xxu.edu.cn
您是本站第
位访问者